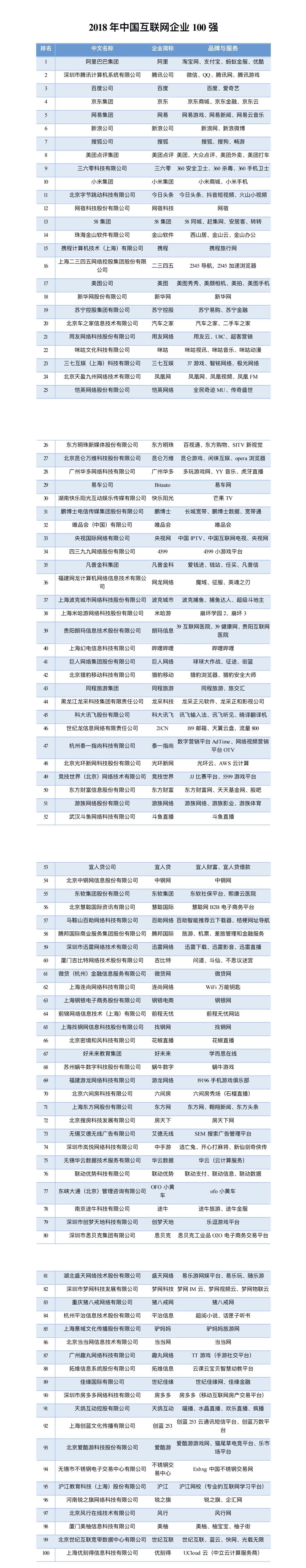
国际在线消息:7月27日,中国互联网协会、工业和信息化部信息中心在2018年中国互联网企业100强发布会暨百强企业高峰论坛上联合发布了2018年中国互联网企业100强榜单和《2018年中国互联网企业100强发展报告》,阿里巴巴集团、深圳市腾讯计算机系统有限公司、百度公司、京东集团、网易集团、新浪公司、搜狐公司、美团点评集团、三六零科技有限公司、小米集团位列榜单前十名。
今年互联网百强企业聚焦创新、转型融合、产业服务等方面,主要呈现出六大特点:
一是整体规模显著提升,“大象快跑”动力不减。2017年,互联网百强企业的互联网业务总收入达到了1.72万亿元,互联网业务收入同比增长50.6%,对经济增长的贡献进一步提升。营业利润总额为2707.11亿元,较去年同比增长82.6%。83家企业实现盈利,利润率超过40%的企业达到11家。前两名的阿里巴巴和腾讯互联网业务收入占百强企业互联网业务总收入的25%以上,营业利润占总体比重近60%,“大象快跑”再现骄人业绩。
二是应用场景不断丰富,消费互联网促进生活品质提升。互联网百强企业作为我国互联网行业的企业,紧密结合网络强国战略,依托互联网强大的信息能力,借助消费互联网的数字化、网络化,创造出新业态、新模式发展新浪潮,满足人民对美好生活的向往。2017年,互联网百强企业业态丰富多元,覆盖领域持续变广,全面覆盖人民生活的衣、食、住、行、娱、育等各个方面。互联网百强企业游戏娱乐类和视频直播类企业总量达到28家,成为互联网企业泛娱乐生态方阵的重要组成部分,并且积极探索无人零售新模式,涌现出阿里巴巴、京东、苏宁等无人零售企业,推动传统零售业和互联网实现加速融合,为人民群众生活品质提升增添亮色。从互联网业务收入结构上看,电商类和综合类企业收入最高,占百强企业互联网业务收入的比例超过了3/4。
三是研发投入突破千亿,核心技术挺进国际第一方阵。2017年,互联网百强企业的研发投入突破千亿,达到1060.1亿元,同比增长41.4%,平均研发强度达到9.6%,比我国研发经费投入强度高出7.48个百分点;研发人员达到了19.7万人,研发人员占比19.4%,成为高新技术创新人才的集聚高地。互联网百强企业不断突破核心技术,在人工智能、大数据、云计算、区块链等新技术领域取得了丰硕的成果,其中应用大数据技术的企业近60家,人工智能44家,云计算51家,区块链11家。企业拥有专利数超过2.2万项,其中发明专利数量超过1.3万项,一批技术已进入国际市场的第一方阵。 四是精耕细作产业互联网,累计服务企业近3000万家。互联网百强企业积极推进工业互联网平台实现规模化商用,促进制造业向数字化、网络化和智能化转型发展,有力支撑了智能化生产、协同化制造、个性化定制、服务化延伸的新模式、新业态的推广应用,助力实体经济提质增效。互联网百强企业中以服务实体经济客户为主的产业互联网领域企业数量达到20家,累计服务企业近3000万家,互联网业务收入规模达到1843.3亿元,占全部百强比重超过10%。以服务企业客户的B2B电商为例,企业数量为6家,电子商务交易额达6063.3亿元,同比增长近25%。
五是“独角兽”企业高速增长,“出海”竞争力持续提升。2017年,互联网百强企业及下属企业涌现出蚂蚁金服、爱奇艺、京东金融、网易云音乐、猫眼电影、小米科技等18家独角兽企业,同比增长38.5%。同时,凭借庞大的国内市场,中国互联网企业迅速崛起,积极拓展海外市场,加快全球化布局,有60家企业涉及海外业务,有55家企业上市或挂牌,其中境内上市或挂牌的企业有35家,境外20家,互联网百强企业“出海”竞争力显著提升,为全球更广泛的互联网用户提供更优质的互联网服务。 六是中西部互联网业务收入超300亿,助力区域经济大发展。2017年,互联网百强企业覆盖17个省份,北京、上海和广东的百强企业数量名列前三。在区域分布上,东部地区互联网百强企业数量达到87家,中西部地区互联网百强企业共13家,与去年数量相等。其中,中西部地区紧抓互联网新时代的战略机遇期,互联网企业高速发展。安徽、广西、贵州、河南、黑龙江、湖北、湖南、重庆、四川等9个中西部地区省份共13家企业上榜,互联网业务收入达到307亿元,同比增长73.45%,占百强企业互联网业务收入总额的1.78%,相较于上年度显著提升。此外,互联网百强企业积极投身扶贫事业,探索产业化、市场化的精准扶贫路径,大力推进农村电商、信息服务、网络公益等,减少数字鸿沟,成为精准扶贫的生力军,带动区域经济发展。
从2013年起,中国互联网协会与工业和信息化部信息中心联合发布“中国互联网企业100强”已经第6年。今年报告也重点回顾了近五年中国互联网企业100强发展图谱,并展望了未来发展趋势。近五年来,互联网百强企业互联网业务收入规模从2014年的不足4000亿元增长至2018年的1.72万亿元,扩张4.5倍,信息消费增长贡献近15%;有27家企业连续入围互联网百强榜,互联网百强企业迭代率最高达到45%,平均每年新晋百强企业占榜单企业的35%,竞争格局尚不稳定,部分“明星企业”昙花一现;研发投入由2014年的238.6亿元增加至2018年的1060.1亿元,平均研发支出比例超过10%,支撑持续创新保持领先优势,增强自身核心竞争力;北上广百强企业数量占比保持在60%以上,中西部呈赶超态势,呈现“百花齐放”的格局,互联网百强在中西部地区的分布有2014年的2个省份增长到2018年的9个省份。
中国互联网企业100强未来发展趋势有五个方面值得关注:一是增长势头迅猛,新生代创新型企业超速成长将重塑行业竞争生态。二是行业领域、覆盖地域更加多元广泛,互联网百强企业将强力带动区域经济发展。三是新技术新业态新产业不断涌现,技术创新将加速推进数字中国和智慧社会建设。四是产业互联网将推动我国制造业“品质革命”,将推动制造业高质量发展。五是以党建激发企业发展新活力,精准扶贫将成为践行社会责任工作“主轴”。
ldquo;中国互联网企业100强”是具有公正性和权威性的互联网企业评价榜单,评价指标综合考虑企业规模、盈利、创新、成长性、影响力和社会责任等6大维度的8类核心指标,科学改善数据处理算法,将企业经营的合规性和社会效益纳入评价范围,始终坚持公平公正、客观中立,不断提高评价结果与市场的贴合度,对我国互联网行业企业的发展状况进行综合严谨的研究。(文/中国互联网协会)








